Международная группа исследователей представила в журнале Nature Communications результаты масштабного исследования молекулярного состава гиппокампа – области мозга, играющей ключевую роль в процессах памяти и обучения. Работа объединила транскриптомный и протеомный анализ с высоким пространственным разрешением, что позволило создать детальную карту распределения молекул в различных субрегионах и слоях гиппокампа.

Специфическая для отдельных слоев организация транскриптов и белков в зоне CA1 говорит об отдельных сущностях строения и типов клеток. Credit: Kaulich, E., et al. Nat Commun
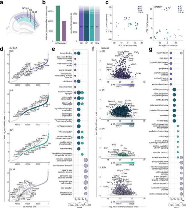
Исследование проводилось на модели мыши с использованием комплекса современных методов. Ученые точно микрохирургически выделили три основных субрегиона гиппокампа: CA1, CA3 и зубчатую извилину, а также четыре отдельных слоя пирамидальных нейронов области CA1. Для анализа синаптического аппарата применялась технология флуоресцент-активированной сортировки синаптосом (FASS), позволяющая выделять и изучать синапсы с высокой степенью чистоты.
Молекулярный анализ включал параллельное секвенирование РНК и масс-спектрометрию белков из одних и тех же образцов ткани. Всего в исследовании удалось идентифицировать и количественно оценить более 17 000 транскриптов и 10 000 белков.
Ученые выявили четкие молекулярные различия между субрегионами гиппокампа. В области CA1 обнаружено повышенное содержание некоторых постсинаптических белков, а также субъединиц тормозных рецепторов ГАМК (Gabra3) и глутамата (Grin3a). Субрегион CA3 характеризуется преобладанием молекул, связанных с калиевыми каналами и миелинизацией. В зубчатой извилине сложился профиль, обогащенный транскрипционными факторами и компонентами Wnt-сигнального пути.
Детальное изучение слоев пирамидальных нейронов CA1 показало что у них вообще наблюдается выраженная молекулярная специализация.Полученные данные говорят о сложной пространственной организации молекулярных компонентов в гиппокампе и обеспечивают основу для лучшего понимания механизмов синаптической пластичности.
Текст: Полина Ложкина
An integrated transcriptomic and proteomic map of the mouse hippocampus at synaptic resolution. Kaulich, E., Waselenchuk, Q., Fürst, N. et al. Nat Commun 16, 7942 (2025).
Свежие комментарии